
AthleteX
Discovering sports activities website design


AthleteX is a peer-to-peer platform for discovering in-person sports activities anytime, anywhere. Users can explore, share, and invite friends to join them in creating unforgettable memories through the joy of sports. What sets AthleteX apart is the ability for users to effortlessly create and share their own sports activities with others.
Project Overview
Business Goals
Establish a user-friendly website to enable easy discovery and access to various sports activities from any location.
Empower users to create their own sports activities effortlessly.
Encourage user engagement by providing convenient navigation, and motivating both sharing and attendance of activities.
My Role
Team
Tools
Duration
UX Designer
Group of 4
Figma, Photoshop, Optimal Workshop, Google Form
8 Weeks






Target Users






Individuals seeking diverse sports activities to join
People interested in broadening their social circles through sports-related interactions
Athletes looking to create and share their activities with others
We concentrated on designing the website for the first two target groups.
*
*
*
Our team of 4 followed a Double Diamond approach based on the Design Thinking methodology. It was not a linear path; we bounced between stages as the project progressed.


User-Centered Design Process
To understand the users' pain points and develop effective solutions, we employed a comprehensive research approach that consisted of the following methods:
Competitive Analysis
Online Survey
Interview
What Do Our Direct and Indirect Competitors Do?
In the initial phase, we started by identifying sports websites with similar objectives to gain a clearer understanding of the essential features of our design. We conducted a thorough analysis of these platforms to grasp their overall structure and functionalities, providing valuable insights for our own design process.
Additionally, we expanded our scope to include platforms like Airbnb and Meetup, recognizing that their designs could also inform the development of our website. By examining these diverse platforms, we ensured that our design encompasses all the necessary elements to deliver a seamless and engaging user experience.


***we outlined the key aspects that influenced our design.
Let’s Uncover the Journey to the Final Design
DISCOVER
Checking in with People to Gather Their Thoughts and Opinions.
To deepen our understanding of user preferences, we conducted a brief survey and collected insights from 54 respondents. Below are some key insights:






As indicated above, we determined that users expressed a desire to be informed about the age and gender of other attendees in activities. Consequently, we integrated small pie charts within the activity descriptions to provide users with a quick summary of the average age and gender contribution for each activity.
We aimed to address the top demands and preferences of users by implementing key features on the website, including:
- Simplified activity search functionality.
- Integration allowing users to add events to their calendar after attending.
- Capability for users to browse others' profiles and activity history.
- Ability for users to create and share activities with friends.
Next, Following Up with One-on-One Talks to Dive Dipper into Their Thoughts.
The interviews with 8 people from our survey participants, provided valuable insights emphasizing the importance of providing detailed activities information and developing trust among participants. Specifically, users prioritize access to details such as organizers’ activity history and locations to make informed decisions and feel confident about attending an activity.
Then, Grouping Feedback to Uncover Common Terms and Patterns.


With creating the affinity diagram, we identified the most important factors to consider.
Trust
Detail of activity
Suggestion
Age of participant
Location
Trust through Information: Users prioritize having comprehensive details about both organizers and activity specifics to feel confident in joining an activity.
Desire for Social Engagement: Users express interest in having a social network feature integrated into the platform, which would encourage greater engagement among participants.
Simplified Activity Search: Users emphasize the importance of a simplified and comprehensive search function, especially considering the dynamic nature of events being created and deleted by organizers.
Top Takeaways from Our Research
Designing Persona to Help Us Picture and Meet Our Users' Needs.
The insights we gained from surveys and interviews leading up to the persona. The main goal is to display those patterns and pain points, which allowed us to further empathize with users.


DEFINE
Meet Julia
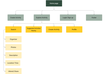
Drawing a Roadmap to Guide How Users will Navigate Our Site.


To ensure our information architecture meets user expectations, we conducted six open card sorting sessions using the Optimal Workshop platform. After the initial exercise, we developed our first version and iteratively refined it based on user testing and competitive analysis.


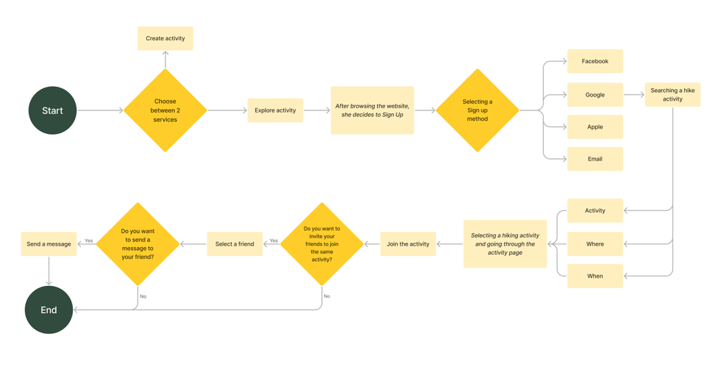
In designing the user flow, our aim was to find a hiking activity and then invite a friend.
Visualizing the Steps Users Follow to Get From Start to Finish.
Drawing out Ideas to See How the Interface Comes to Life.
We initially mapped out our ideation using hand-sketched low-fidelity wireframes, aiding communication within the team during the early design stages. Later, we transitioned to creating low-fidelity wireframes on Figma to visualize page layouts and design direction. These wireframes underwent several iterations before final content development.








DEVELOP
Creating Tailored Solutions Based on Users' Needs.
Enhance user trust to encourage greater participation in activities
Solutions:
Enable users to easily view profiles, including activity history.
Mention attendee numbers for upcoming activities.




Challenge:
Challenge:
Solution:
We found that "Activity, Location,
and Time" are the most useful search criteria for activities. Additionally, users can easily select activities by typing or choosing from diverse categories and regions.
Developing a fast and effective activity search method.
Challenge:
Solution:
Since activities are frequently created and removed, there's no need to list them all. Users can easily search for specific activities using the main search bar.


The extensive list of activities makes it difficult to cover them all thoroughly.
Challenge:
Solution:
Developing User engagements.
Enable users to personalize their profiles by choosing background images, saving favorite activities, and following friends.


Challenge:
Demonstrating the age and gender of participants.
We added pie charts showing the typical ages and genders of participants to the activities page description.
Solution:




Building an Inspiration Board to Shape Creativity
Putting Together a Set of Design Elements for Easy Use
We were inspired by how group sports activities bring people together, fostering joy and new friendships. We aimed to infuse these positive vibes into our design to motivate users and make them feel more courageous about joining in.




We developed a complete UI kit to serve as a reference for templates and components. This kit ensures that interface development is smooth, consistent, and efficient throughout the project.
DELIVER
Running Tests and Making Improvements for a Smoother Experience
Throughout the project, we went through multiple iterations, driven by the insights we gained from usability tests. These tests were instrumental in shaping our decisions and constantly enhancing our project.


Users found it challenging to grasp AthleteX's 'activity creation' despite its importance as one of the primary service. But now, with these two CTAs, accessing AthleteX's main services is a breeze.
Home Page
The slideshow photos don't effectively show AthleteX's global functionality to users, but this illustration vividly communicates its worldwide accessibility.


Following usability testing, we acknowledged that the information below the hero image wasn't effectively grabbing users' attention. Consequently, we revamped our homepage. Now, upon logging in or selecting the main services, users will see upcoming activities tailored to their location.
Before
After


We reduced photo sizes to fit more carts in one scroll and added a map to show the activity's path and location for better info.
Users were confused by the "like and comment" option since the event hadn't occurred yet. We removed it and focused on showing attendee numbers and available spots instead.
Share" and "Save" have been updated to buttons for improved clarity and ease of use.
Before
After
Hosted Activities


During usability testing, we observed that users were seeking more useful information in the upcoming activities cart beyond primarily viewing photos. So, we revamped the cart design, adding a map, activity date and location, number of attendees, and other details to better meet their needs.
, Also included a button for users to add activities they've already joined to their calendar. Additionally, users can easily edit their RSVP and share the activity.
Before
After
Upcoming Activities


We observed that users struggled with reading long text to find activity information. To help them understand quickly, we transformed the activity description into bullet points, enabling users to grasp details within seconds.
Activity Description
Before
After


Before
After
Users were unsure about what "Top-searched activities" meant and why there were numbers next to them. Plus, without a typing indicator, they didn't realize they could search by typing. So, we redesigned the filters. Now, alongside general filters, users can easily search for activities by typing activities name, with the help of a typing indicator.
Search Criteria
Trying Out Different Versions to Find the Best Fit - A/B Testing




During testing with 13 users, the majority expressed a preference for Frame B. This version features smaller event photos, resulting in a smaller cart size and allowing for more carts to be displayed in one scroll. Additionally, it includes a larger map and more prominent share and save buttons.
Handing Over the Final Page Designs














Landing Page
Upcoming Activity
Search Result
Home Page
Activity Description
Search Result/Extended Map
Users' Profile
What Skills and Insights I've Gained Along the Way?
The Essential Role of Research in Maximizing Product Effectiveness.
Effective Team Communication and Collaboration Ensured Timely Delivery and Deadline Achievement.
Usability Testing and iteration enhanced user-friendliness.
Ideas for What to Do Next
The next steps involve finalizing the mobile version of the design to ensure adaptability.
Following this, we'll enhance the user experience by conducting additional usability testing and iterations to refine the user flow further.
See more of my work:
UX|UI Designer
UX|UI Designer








